香港联交所修订与中国发行人有关的上市规则
对应中国内地监管新规以及其他与中国发行人有关的修订由2023年8月1日开始生效
背景资料
香港联合交易所有限公司("联交所")于2023年 2 月 24 日刊发咨询文件,就《香港联合交易所有限公司证券上市规则》("《上市规则》")以反映中国1监管法规变更的建议修订, 以及其他有关中国发行人的《上市规则》建议修订征询意见("《咨询文件》")。
在2023 年 7 月 21 日,联交所公布其对咨询文件的咨询总结("《咨询总结》"),有关修订将由 2023 年 8 月 1 日起开始生效。
这次修订是源于中国监管部门为在中国境外上市的企业引入了新的监管框架,即由中国国务院于 2023 年 2 月 17 日颁布的《国务院关于废止部分行政法规和文件的决定》,以及中国证券监督管理委员会("中国证监会")于 2023 年 2 月 17 日颁布的《境内企业境外发行证券和上市管理试行办法》及相关指引("中国内地监管新规")。上述的中国内地监管新规已经于 2023 年 3 月 31 日生效。
随着中国内地监管新规的实施,在1994 年8月4日由中国国务院制订《国务院关于股份有限公司境外募集股份及上市的特别规定》("《特别规定》")、以及在1994年8月27日由国务院证券政策委员会和国家经济体制改革委员会发布《到境外上市公司章程必备条款》(证委发(1994)21号文件)("《必备条款》")已经被废止。新的备案制度已经实施,中国企业必须向中国证监会提交与主要合规问题有关的材料,登记其直接及间接境外的上市及证券的发行。
联交所就咨询文件收到共41 份非重复意见,其中约 65%为机构回应人士,约 35%为个人回应人士。在《咨询总结》中,联交所采纳了咨询文件中的所有建议,并根据回应人士的意见略为作出修订。
《上市规则》的主要修订
《上市规则》对应中国内地监管新规的相应修订(毋须进行公众咨询)
《上市规则》第 19A 章及附录13D 于 1993 年推出,为在联交所上市的中国发行人订立了额外规定。这些规定包括反映保障特定股东的条文(如《必备条款》中提及的条文),以及处理与内资股及 H 股被视为不同类别股份有关的事宜。
在废除《必备条款》后,内资股与 H 股的持有人不再被视为不同类别股东,亦无须再以仲裁方式解决纠纷。因此,联交所已对《上市规则》作出相应修订,以反映中国监管框架的变化。有关修订如下:

尽管联交所并没有就这些修订进行公众咨询,一些回应人士认为修订会对 H 股股东的利益造成负面影响。另外有回应人士对取消以仲裁解决争议的规定表示关注,因为目前香港和内地之间并没有相互执行判决的机制。
联交所回应时表示,取消类别股东会议的规定,可确保同一类别的股东获得平等对待,而《上市规则》从来无意保障小股东而给与否决权。至于仲裁机制方面,联交所指出,立法会已于2022年 10月 26日通过《内地民商事判决(相互强制执行)条例草案》,并将于稍后生效。
其他《上市规则》的修订(经过公众咨询)
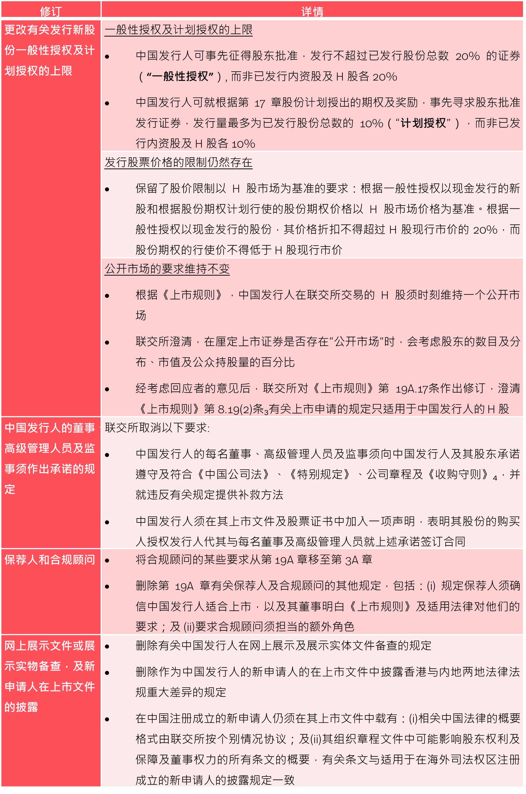
除上述相应修订外,联交所亦已检讨《上市规则》第 19A 章,并建议修订或删除不再适用于中国内地监管新规的规定。我们在下表载列有关修订的摘要:

尽管上述的建议修订获得市场参与者的大力支持,部分人士认为 H 股市场的规模及流通量相对�� A 股市场可能会减少。而对于在 H 股上市后持续实施公众持股量规定的建议,联交所表示会在检讨公众持股量规定时加以考虑。
总结
随着《上市规则》修订的实施,联交所旨在精简上市制度,为投资者提供一个不论发行人在何处注册成立亦一致的保障框架。
中国发行人须遵守其现有的公司章程,尤其是有关类别股东会议的规定及《必备条款》中所规定的条文,除非及直至其根据中国内地监管新规修订其公司章程为止。
1在本文中,"中华人民共和国"、“中国”、"内地"或 "中国内地"是指除香港、澳门和台湾地区以外的中华人民共和国
2《中国公司法》指 1993 年 12 月 29 日第八届全国人民代表大会常务委员会第五次会议通过、自 1994 年 7 月 1 日起生效的《中国公司法》,该法可不时进行修订、 补充或以其他方式修改
3《上市规则》第 8.19(2)条规定,凡就任何类别的证券提出上市申请,如果该类别的部分证券已经上市,则该申请必须与该类别已发行或拟发行的所有其他证券有关
4《收购守则》指证监会不时修订的《公司收购、合并及股份回购守则》















